Hallo an Alle!
Dann werde ich mich an der Diskussion beteiligen. Auch im Studio von Radio K.R.E. haben wir dieses Problem, wobei hier noch ein Koppelfeld vor dem Pult sitzt. Somit muss ich in die PFL Auswertung noch die Koordinaten der Matrix einbeziehen, denn unsere Quellen sprengen die maximalen Eingänge des Pultes. Daher wird im Vorfeld die PFL Quelle auswählt und entsprechend auswertet. So schließt sich der Kreis der Entwicklung – zu der bestimmt eine Lösung für die Forenmitglieder abfällt. Wie immer keine kommerzielle Vermarktung der Idee ( die ich hier weitergebe) – und wenn jemand die Schaltung hier nachbaut und die Idee auch noch zum Kauf anbietet, veranlasse ich höchstpersönlich, das er von Mitgliedern eines befreundeten Kannibalenstammes um die Welt gejagt wird. Die Knochenreste lasse ich dann zu Gunsten des Tierschutzes in einer bekannten, von Hackern gern besuchten Auktionsplattform Versteigern…
Doch Spaß beiseite…
Wie immer sollte die Lösung auch für „Nicht-Software“ Freaks sinnvoll sein, denn nicht alle Anwender möchten Ihr Studio komplett „digitalisieren“ und jeden Käse mit irgendwelchen Tools aus der USB Ecke steuern…
Somit habe ich mir gleich zwei Lösungen ausgedacht, die sich in die praktische Tat umsetzen lassen.
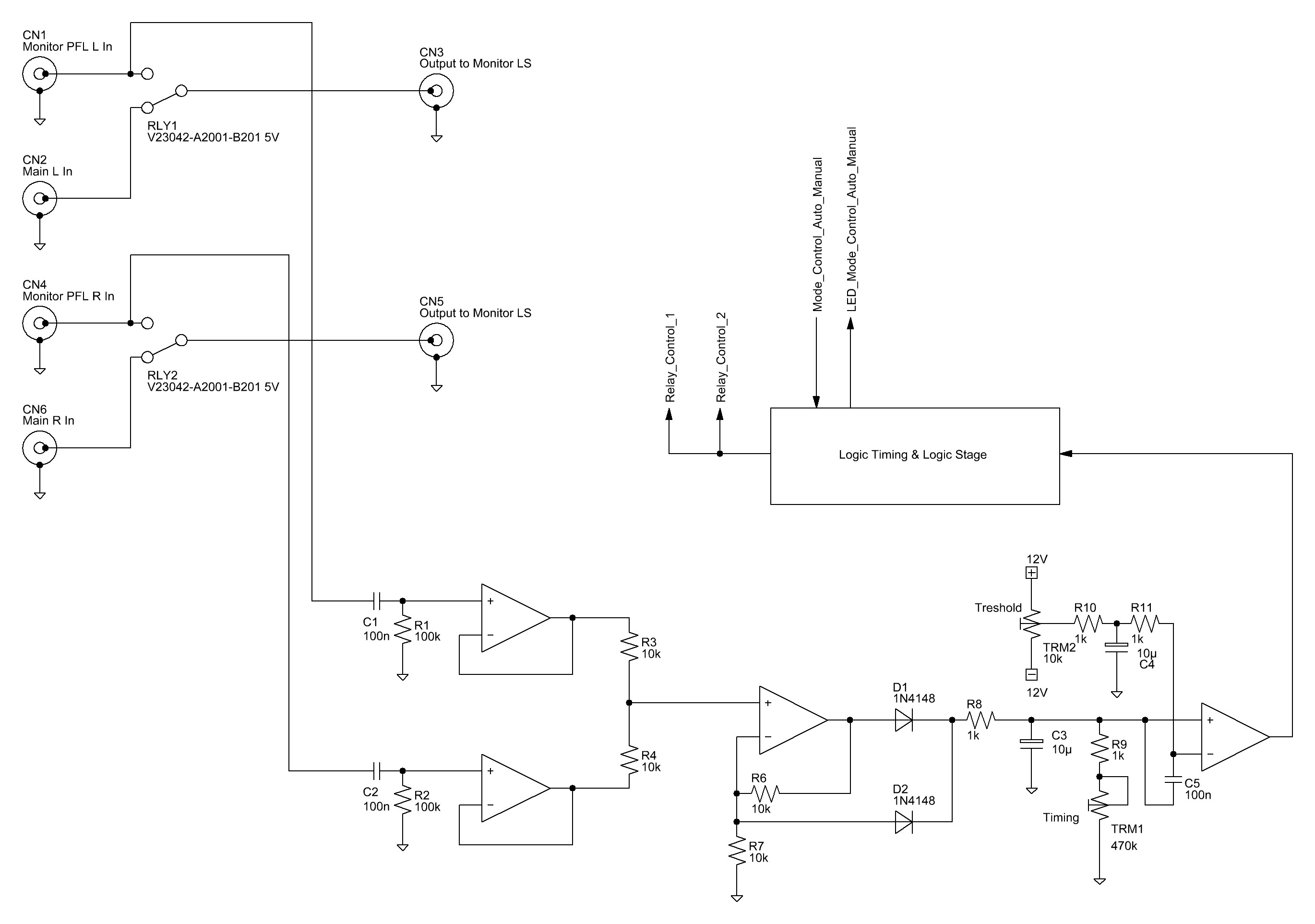
Die Umschaltung der Monitorlautsprecher kann auf verschiedenen Wegen erfolgen. Der Einsatz des I/O Warriors ist eine Lösung, die allerdings von der Sendesoftware bedient werden muss. Das dazu erforderliche Skript/Schnittstellenanweisung muss durch den Anwender selbst erstellt werden. Durch eine nachgeschaltete Relais- (HE3751A0510) oder Halbleiterumschaltung (PVA1354, HRRR8200 oder CD4053) lassen sich die beiden Stereosignale „Summe“ und „PFL“ dann auf den Monitorverstärker (oder Aktivlautsprecher) legen.
Für die Anwender, die sich nicht mit dem I/O Warrior beschäftigen möchten, lässt sich auch eine andere Lösung entwerfen. Solange am PFL Ausgang KEIN Signal anliegt (und auch durch die Schaltung nicht erkannt wird) – bleiben die Monitorlautsprecher auf der Sendesumme. Sobald am PFL Ausgang ein Signal erkannt wird (einstellbarer Tresholdwert wie beim Compressor oder Gate) schaltet die Elektronik (Relais oder Halbleiterschalter) die Monitorlautsprecher auf die PFL Ausgangssumme. Solange hier für eine bestimmte (einstellbare Zeit) ein Signal erkannt wird, bleibt diese Umschaltung bestehen. Wird das PFL Signal wieder deaktiv, schaltet das System wieder auf die Sendesumme um. Die Zeit ist hierbei wichtig – denn es wird nach dem Ausbleiben des PFL Signals eine Lücke geben – der der Techniker/Moderator sagt dem System per Tastendruck „Summe“ oder „PFL“ – was als zusätzliche Option immer mit bedacht wird. So kann das System von „Automatik“ auch auf „Manuell“ umgeschaltet werden.
Das Ganze funktioniert dann auch unabhängig von einer verwendeten Hardware/Softwarelösung, die erst Signale aus der Sendesoftware erkennen muss. Dies ist vorteilhaft für alle Anwender, die auch CD – oder andere Audiosignalquellen per PFL vorhören. Diese liefern nämlich KEIN Steuersignal, das die Umschaltung bewirkt.
Die Entwicklung dieser Schaltung liegt bereits in der Schublade – macht aber nur mit einer kompletten Veröffentlichung (Schaltungsunterlagen und Dokumentation – löten müssen die Anwender schon selbst – oder suchen sich einen entsprechenden Experten) Sinn, wenn sich ausreichend Interessenten zeigen.
Wie immer wäre die Schaltung (Schaltplan) für offizielle (*) mAirlist-User kostenlos. Für alle anderen Anwender wäre mir eine Erklärung für die Nutzung (also wo die Schaltung dann verwendet wird) wichtig, denn ich habe kein Interesse, gewerbliche Maulwürfe (leider kommt es öfter vor) zu unterstützen. Für alle privaten und ehrlichen Nutzer ist die Entwicklung und Nutzung kostenlos.
Viele Grüsse Jens
Krankenhausradio-Elmshorn
(*) Kopieren dieser Software (mAirlist) und der Einsatz von „Key-Gen“ ist einfach mies. Dafür habe ich kein Verständnis, bei dem Preis/Leistungsverhältnis. Wer so etwas macht, hat es nicht im Ansatz verdient, eine spezielle, auf eine Lösung abgestimmte Schaltungsentwicklung für „lau“ zu bekommen. Diese Menschen sollten sich mit den planslosen Bausatz-Müll aus dem Internet begnügen und weiterhin ihr Bunti-Bunti Radio betreiben (das wollte ich mal loswerden…) Upps!

